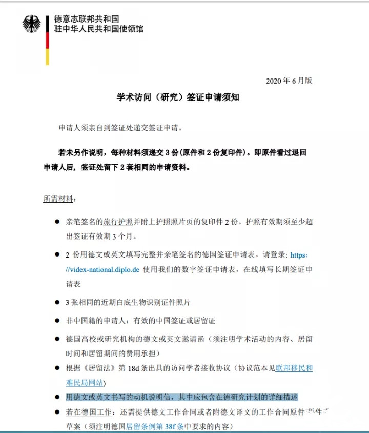
德国访问学者签证要求最近有了更新,在最新版的6月份签证材料里面增加了关于动机信的要求。
材料要求用德语或英语书写动机说明信,并在其中包含研究计划的详细描述。
这个要求以前的材料里面是没有,属于2020年6月新增加的材料要求,另外,签证申请表也要求使用新版的电子VIDEX长期签证申请表,表格链接:https://videx-national.diplo.de
而不是以前的pdf版本的申请
表。其他所需的材料要求基本没有太大变化。
但是新版要求并未明确动机信的格式和签名要求。所以应该还是可以使用电子打印版。参考其他签证的要求,最好在文末亲笔签名。
至于德语/英语应该没有太大的区别,当然我们也可以协助德语动机信的制作。动机信要求详细描述研究计划,因此应该至少有一段是与此相关的。切勿泛泛而谈,内容空泛。
签证办理需要材料及过程:(1)父母一方去银行开个人存款证明,这个解释一下,一个月720欧,你要去几个月就换多少欧元存在父母一方的银行卡中,存人民币在卡中换成欧元即可,之后让银行开证明(建议中行),这有一个冻结时间,冻结期内钱是不能动的,所以选择冻结一天就可以了。资金证明的数字和开户表格上填写的金额以及后期汇款金额都要严格保持一致。(2)开户表格。(3) 开户者本人护照及身份证原件以及A4大小、清晰的复印件一套。并在护照及身份证复印件空白处签字(4) 德国学校提供的录取通知书复印件(5)登记卡和阅读确认回执,中文填写。
51访学网提醒大家:近期如有办理访问学者(学术访问)签证需求的知有还请留意这个变化,早做准备。如果有什么问题,欢迎留言或致电。
