
想要出国学习,又担心自费访学,经济压力山大。越来越多的朋友开始重视申请国家公派机会,公派访学出国首先一大优势就是国家提供部分费用支持出国学习。
学习的同时家属也可以随从出国上学、旅游等;不少打算出国的访问学者都在考虑该如何减轻经济压力的同时还可以学习呢?下面51访学网小编就带大家具体分析一下。
一、 收入来源

1、国家留学基金委资助
国家公派访问学者项目的资助内容主要包括一次往返国际旅费和资助期限内的奖学金(包括伙食费、住宿费、注册费、交通费、电话费、书籍资料费、医疗保险费、交际费、一次性安置费、签证延长费、零用费和学术活动补助费等)。
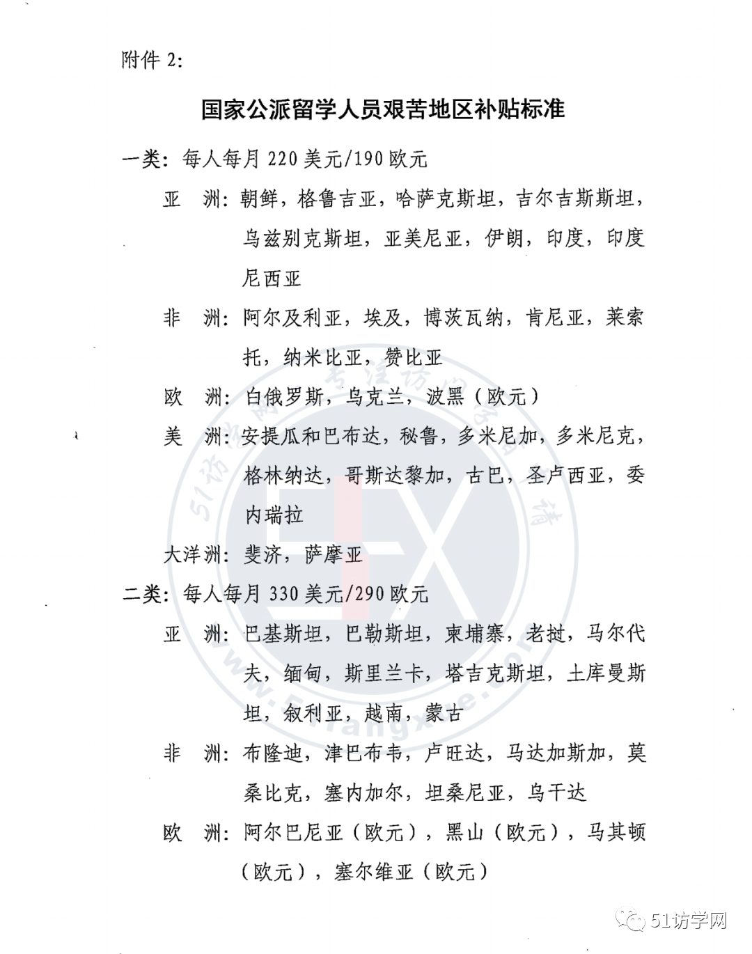
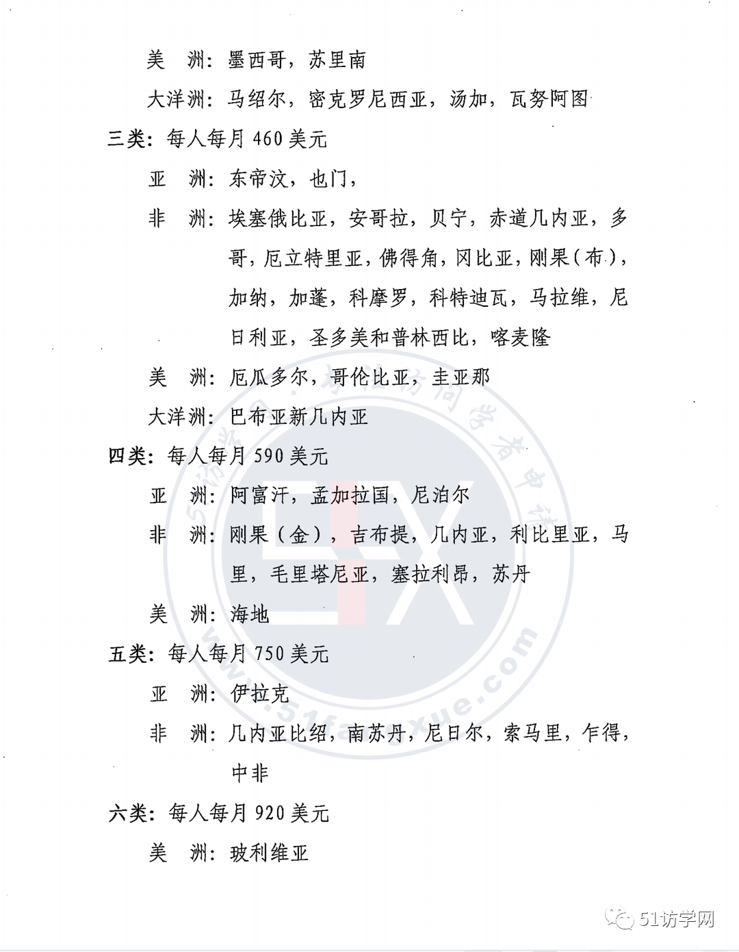
奖学金资助标准及方式按照国家现行有关规定执行。通过一组图,我们来看下国家公派出国留学人员标准,资助经费参考和国家分类,各国家及地区的资助标准不同,具体如下:
《财政部、教育部关于调整国家公派留学人员奖学金资助标准的通知》
国家公派留学人员奖学金标准 外币元/人/月
1、现就有关事项通知如下:(附件一:奖学金标准,附件二:艰苦地区补贴标准)

荷兰地区博士奖学金涨到2000
2、国内尚有工资收入
依据相关政策:公派出国进修人员和访同学者,在批准出国期限内,国内工资由原单位照发,并计算工龄。当然因为没有绩效及其它科研收入,国内收入部分只限于基本工资,但也可以补贴一些国外开支,聊胜于无。
二、 支出部分
1、没有学费负担。访问学者和自费留学生不同,不需要给国外大学支付学费,个别国家如英国虽然需要交纳板凳费,但申请者可以选择少要板凳费的学校。
2、生活费可量力而行。在国外,生活费方面租房是大头,出国的学者们可以根据自身情况(如单身还是携家人)合理规划,量力而行。因为国外接收单位对访问学者没有项目研究等硬性要求,也不需要天天去学校上课,管理不太严格,时间也比较宽裕。所以学者们不必拘泥于学校周边或者繁华地段高租金的房屋,可以多考察比较,选取租金低的地段,尽量减轻房租压力。
3、自己做饭节省开支。这方面访问学者较留学生们又有优势,一来没有课业负担,有精力打点生活。二来学者们都是成年人,做一些简单的中餐即省钱又解决了中国胃的需求。
4、学龄期子女上学免费。多数国家对于学龄期孩子实行免费公立教育。以美国为例,访问学者的携签子女,从5岁开始的学前班,到高中毕业前都可以免费就读当地的公立学校。这样在子女教育上无形中又减轻了一大笔支出。
根据我们了解:CSC资助公派出国的访问学者及博士后们,在经济方面几乎没有微辞,包括携家带口出访的学者,也表示资助够用。
在此,51访学网提醒申请者,若不想为了经济因素而困扰和担忧,应该抓住2025年CSC的机遇,积极申请,出国深造!
新年伊始,2026年的CSC公派项目已拉开帷幕。我们将密切关注CSC官网的简章更新,确保第一时间为大家带来最新信息,为大家提供最有价值的参考。敬请期待!
更多访问学者申请问题咨询,可私信留言。51访学资深访学申请顾问将竭诚为您解答疑问,并为您提供专业免费的申请评估服务,助力您快速获取名校访学邀请函。
51访学网专注国外访问学者申请服务,已积累不计其数的成功访学案例,如麻省、哈佛、耶鲁、约翰霍普金斯、安德森癌症中心、梅奥、麻省、布莱根妇女医院、克利夫兰等顶尖大学及医疗中心访学案例举不胜举。