
重要提醒:
2025年高水平5月批次(联培博士)将取消!!!
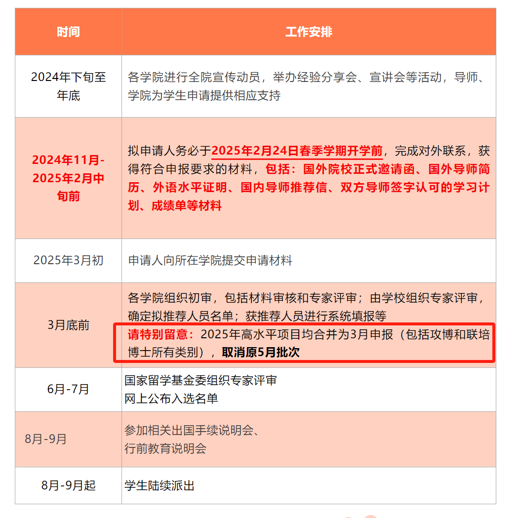
近日同济大学发布2025CSC高水平项目校内选派通知:2025年高水平项目申报均合并为3月完成(原5月批次取消)

(图片来源于同济大学公众号,侵删)
目前CSC2025年CSC选派简章还没出,不过既然校内发出申报提醒,大概率就是真的要提前了!
这也就意味着,2025年高水平项目联合培养博士类别也将于3月份和攻读博士学位研究生类别同时申报!

(图为2024年高水平项目选派流程)
对于计划申请25年联培博士的同学们,仅剩3个多月的时间,原本还算宽裕的时间,骤然紧张起来~
特别提醒:
大家务必留意提前完成各项申请材料的准备,尽快与国外学校、导师联系,务必在2025年3月份之前,拿到符合申报要求的材料,包括:
1.国外院校正式邀请函(超级重要!)
2.国内导师推荐信
3.国外导师简历
4.外语水平证明
5.双方导师签字认可的学习计划
6.本科起至申请时最近一个学期正式成绩单
7.有效身份证明(申请时须含3个月以上有效期)
8.高学历及学位证书复印件等材
材料说明请查看往期文章(参照24年项目要求准备):
《2024年CSC公派研究生项目应提交申请材料及说明》
《2024年国家建设高水平大学公派研究生项目选派通知》
《2024年CSC国家留学基金出国留学人员选派简章公布》
重点提醒:根据往年申报经验,其中耗费时间最长的就是国外学校邀请函,这也是申报CSC最关键的材料。我们看CSC邀请函的具体要求:
入学通知/邀请信中应包含以下内容:
a.申请人基本信息:申请人姓名、出生日期、国内院校等;
b.留学身份:攻读博士学位研究生或联合培养博士研究生;
c.留学时间:应明确留学期限及起止年月,攻读博士研究生入学时间应不早于2024年6月,联合培养博士研究生入学时间应不早于2024年8月; 同时,入学时间均不晚于2025年12月31日;
d.国外指导教师信息;
e.留学专业或受邀人拟在国外从事主要学习/研究工作;
f .免学费或获得全额学费资助等相关费用信息(申请联合培养博士研究生可以无此项);
g.工作或学习语言(英语或其他语种)
h.外方负责人签字与联系方式。
如入学通知/邀请信为英语以外语种书写,需另提供中文翻译件。翻译件应由国内推选单位加盖审核部门公章。
联合培养博士邀请函示例

51访学网近期联合培养博士成功案例:
想要获得申报CSC的相关材料,可联系小编。
