关于为国家公派出国留学人员办理奖学金专用银行卡的通知
各位国家公派出国留学人员:
根据教育部、财政部、外交部有关工作要求,为更好地服务和保障国家公派出国留学事业,从2019年1月1日起,国家公派出国留学人员(以下简称“留学人员”)奖学金生活费由境外发放改为境内直接转账至留学人员专用银行卡(以下简称“专用银行卡”)。专用银行卡由国家留学基金管理委员会统一采集信息后在境内代办。
现因办理专用银行卡需要,须补充和校准留学人员的部分信息。即日起,请您登录国家公派出国留学管理信息平台(https://s.csc.edu.cn),直接在“开卡信息采集”页面,准确填报个人相关信息,并注意以下事项:
1.请您务必在北京时间2018年10月28日24时前完成信息填报,逾期将影响奖学金生活费的发放。请相互转告、提醒。
2.用户名和密码与您通过http://apply.csc.edu.cn申报国家公派出国留学时一致,如遗忘,可用该页面功能找回。
3.您的资助截止日期在2019年2月1日(含)以后须填报并办理专用银行卡。如您的资助截止日期在2019年1月31日(含)以前则无须填报,仍通过原方式发放。
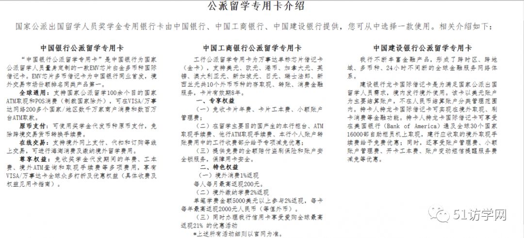
4.您可选择适合自己留学目的国使用的银行开卡,选择系统提供的任何一家开卡银行均不影响办卡及使用。
联系邮箱:jxj@csc.edu.cn 电话:0086-10-66093307
【注意事项】
【专用卡介绍】
51访学网精彩文章点击查看↓ ↓ ↓ ↓
51访学网访学案例点击查看 ↓ ↓ ↓ ↓
霍普金斯医院| 范德堡大学大学 | 克利夫兰 | 麻省大学波士顿分校 | 佛罗里达大学 | 密苏里大学 | 耶鲁大学 | 匹兹堡大学医学院 | 普渡大学 | 芝加哥大学 | 哈佛大学麻省总医院 | 剑桥大学 | 麻省理工学院